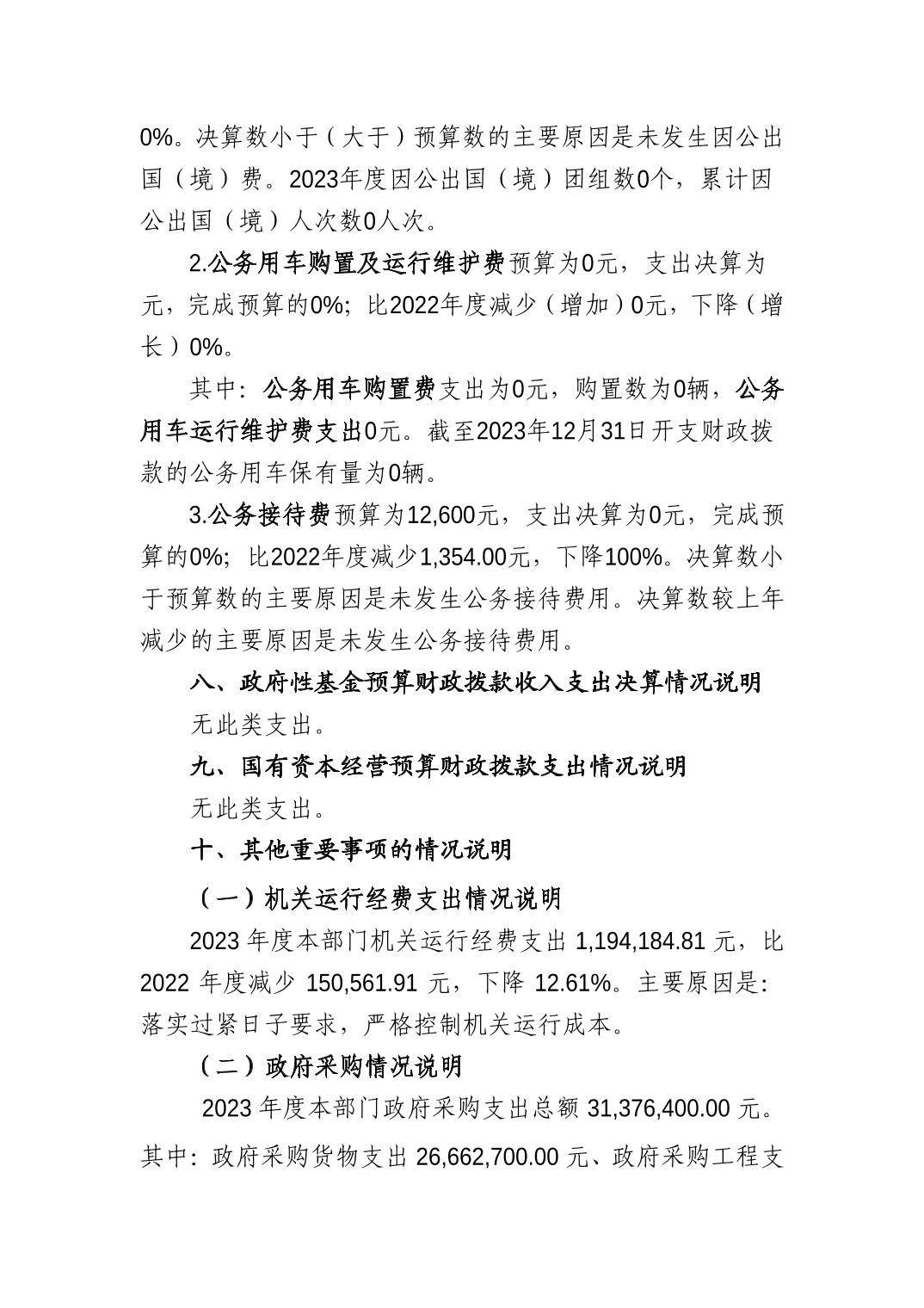
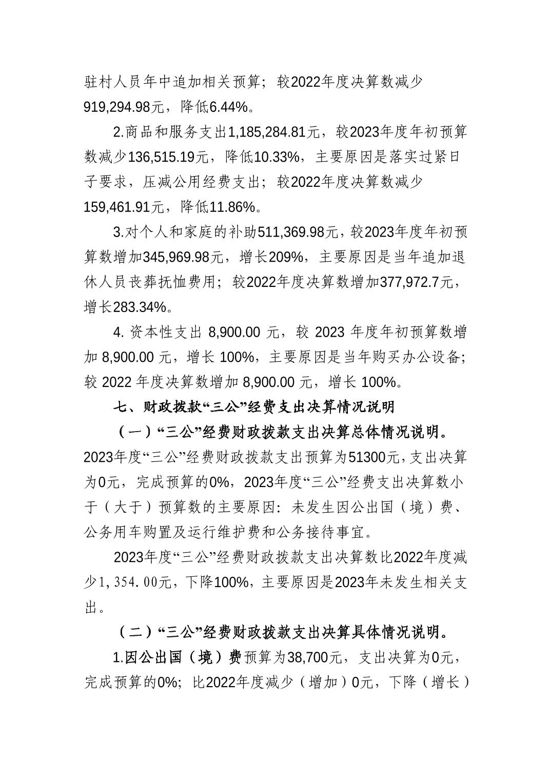
欢迎访问宁夏回族自治区无线电管理委员会办公室!

宁夏回族自治区无委办2023年度部门决算公开

发表时间:2024-08-16 08:50:06 来源:宁夏无线电管理委员会办公室